Tentang Kami

Tugas Pokok :

Melaksanakan kewenangan desentralisasi dan tugas dekonsentrasi di bidang Pertanian Tanaman Pangan, bidang Hortikultura dan Penyuluhan

Fungsi :

  1. Pelaksanaan penyelenggaraan umum sesuai dengan kebijakan yang ditetapkan
  2. Pelaksanaan pembinaan teknis tanaman pangan dan hortikultura
  3. Pelaksanaan pengamanan teknis tanaman pangan dan hortikultura sesuai dengan tugasnya
  4. Pelaksanaan pengujian teknologi tanaman pangan dan hortikultura sesuai dengan tugasnya
  5. Pelaksanaan pembinaan teknis sarana dan prasarana sesuai dengan tugasnya
  6. Pelaksanaan pembinaan teknis penyuluhan sesuai dengan tugasnya
  7. Pelaksanaan pembinaan urusan sekretariat Dinas Pertanian Tanaman Pangan dan Hortikultura
  8. Pembinaan Unit Pelaksana Teknis Daerah
  9. Pelaksanaan tugas lain yang diberikan oleh Gubernur sesuai dengan tugas dan fungsinya

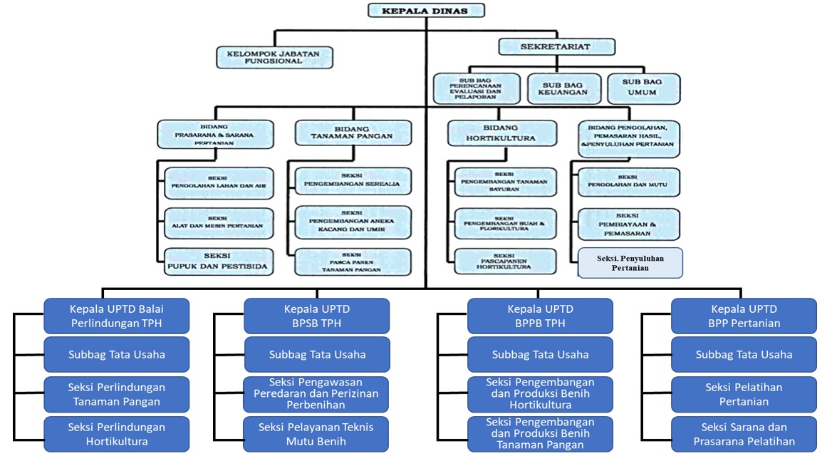
Struktur Organisasi

Struktur Organisasi

Komposisi Pegawai

1) PNS (Pegawai Negeri Sipil)

Total: 236 Orang

a. Struktural = 151 orang

  • Eselon III: 7 orang
  • Eselon IV: 23 orang
  • Staff: 121 orang

b. Fungsional = 85 orang

  • POPT: 34 orang
  • PBT: 25 orang
  • Penyuluh Pertanian: 21 orang
  • Analis PSP: 5 orang
2) PPPK

Total: 43 Orang

(Pegawai Pemerintah dengan Perjanjian Kerja)

3) Non PNS

Total: 1,361 Orang

a. Honorer = 127 orang

  • Outsourcing: 37 orang
  • TKPD: 61 orang
  • Honorarium Kegiatan: 29 orang

b. PPEP = 1,234 orang

  • Penyuluh Pertanian: 1,072 orang
  • POPT: 131 orang
  • PBT: 31 orang

Dasar Hukum Pentas Sitepat

Dasar hukum yang menjadi landasan operasional Sistem Informasi Pentas Sitepat dapat diunduh melalui tautan di bawah ini.

{{ about_us.name }}
Alamat
{{ about_us.alamat }}
Kontak

{{ about_us.telp_email }}